当前位置:肿瘤瞭望>资讯>研究>正文

赵兵教授:mTNBC新型ADC治疗,看不看Trop-2和HER2-Low?

作者:肿瘤瞭望   日期:2023/11/9 13:59:18  浏览量:7231

肿瘤瞭望版权所有,谢绝任何形式转载,侵犯版权者必予法律追究。

三阴性乳腺癌(TNBC)是“最毒的粉红杀手”,异质性强、治疗靶点有限,对内分泌治疗及传统抗HER2靶向治疗不敏感,化疗是其主要的治疗手段。近年来,免疫检查点抑制剂(ICI)、PARP抑制剂为转移性TNBC(mTNBC)提供了新的一线治疗选择,但受到PD-L1表达、gBRCA1/2突变的限制,获益人群有限。在二线/后线治疗中,新型抗体偶联药物(ADC)可相较传统化疗带来无进展生存期(PFS)和总生存期(OS)的双重获益,正在改变临床治疗格局。这些新型ADC用于治疗mTNBC,哪个会更先出场?哪个治疗前需要检测标志物?

三阴性乳腺癌(TNBC)是“最毒的粉红杀手”,异质性强、治疗靶点有限,对内分泌治疗及传统抗HER2靶向治疗不敏感,化疗是其主要的治疗手段。近年来,免疫检查点抑制剂(ICI)、PARP抑制剂为转移性TNBC(mTNBC)提供了新的一线治疗选择,但受到PD-L1表达、gBRCA1/2突变的限制,获益人群有限。在二线/后线治疗中,新型抗体偶联药物(ADC)可相较传统化疗带来无进展生存期(PFS)和总生存期(OS)的双重获益,正在改变临床治疗格局。这些新型ADC用于治疗mTNBC,哪个会更先出场?哪个治疗前需要检测标志物?
 
mTNBC竞技场上新型ADC的角力
 
戈沙妥珠单抗(Sacituzumab govitecan,SG)、德曲妥珠单抗(Trastuzumab deruxtecan,T-DXd)等新一代ADC,以可裂解连接子、旁观者效应以及高药物抗体比(DAR)等药物机制优势,使其疗效和安全性得到显著提升,并先后入局晚期TNBC解救治疗领域。
 
ASCENT是目前唯一一个完全针对晚期TNBC、采用新型ADC治疗并获得阳性结果的大型III期临床试验。该研究入组了529例接受过≥2种标准化疗失败的mTNBC患者(包括61例脑转移患者),随机接受SG或医生选择的化疗(TPC)。ASCENT研究的样本量大,包含当前临床实践中各类经治、不同转移状态的晚期TNBC患者,具有临床代表性。这项大型III期试验确证了SG可以显著改善主要分析人群的PFS(5.6 vs 1.7个月,HR 0.39,P<0.001)和OS(12.1 vs 6.7个月,HR 0.48,P<0.001)[1-2]。除此以外,I/II期篮子试验IMMU-132-01也显示SG在mTNBC≥2线治疗中的积极疗效和安全性,ORR为33.3%,中位PFS和OS分别为5.5个月和13个月[3];中国桥接研究EVER-132-001则证实了SG用于中国mTNBC患者的一致获益,ORR为38.8%,中位PFS为5.55个月[4]。从II期初步探索到III期大规模确证,从全球患者到中国患者,SG在晚期TNBC二线及以上治疗积累了完整的、高质量的证据链。基于此,国内最新的CBCS指南(2022年精简版)将SG作为晚期TNBC的二线治疗推荐[5-6];CSCO指南(2023版)则将其作为紫杉失败患者的II级推荐,也是唯一获得推荐治疗晚期TNBC的新型ADC[7]
 
T-DXd在1b期A-J101[8]、II期DAISY[9]等初步研究中显示了对HER2低表达(HER2-Low)晚期乳腺癌的抗肿瘤活性;随后开展的III期DESTINY-Breast04(DB-04)研究[10]进一步验证了T-DXd的疗效和安全性。然而,这些研究中TNBC的样本量均较小,即便在III期DB-04研究中,TNBC(HR-/HER2-Low)患者仅有58例,该人群的获益仅作为探索性终点;尚缺乏T-DXd针对TNBC的大型研究证据。目前,CBCS指南将T-DXd作为晚期TNBC三线推荐[5-6],CSCO指南尚未将T-DXd纳入晚期TNBC治疗推荐[7]
 
mTNBC新型ADC治疗的生物标志物
 
SG和T-DXd是当前可用于mTNBC解救治疗的新型ADC,其靶点分别为Trop-2和HER2。这些靶点的表达水平是否可以指导ADC治疗选择?
 
Trop-2(抗滋养层细胞表面抗原2)是一种跨膜钙通道转导蛋白,在绝大多数(~80%)乳腺癌中呈过表达[11],是ADC研发的热门靶点之一。ASCENT研究的生物标志物分析显示,不同Trop-2表达水平患者的SG疗效相较于TPC组均有改善[12]。因此,CBCS指南认为SG用药与靶点无关,治疗前不需常规检测Trop-2[5-6]
 
HER2(人表皮生长因子受体2)是乳腺癌的驱动基因,但在HER2-Low乳腺癌的ADC治疗中并非利用HER2驱动基因,而是作为递送药物的靶点。虽然T-DXd在HER2-Low晚期乳腺癌中显示了积极的疗效,但目前学术界认为HER2-Low并不能作为独立的分子亚型。在疗效预测方面,DAISY研究显示T-DXd的疗效与HER2表达水平相关[9],但《HER2低表达乳腺癌ESMO专家共识(2023)》认为“HER2免疫组化评分对传统HER2阴性乳腺癌的预测价值尚不明确”[13]。目前T-DXd主要用于HER2+和HER2-Low,其在HER2超低表达(IHC介于0~1+)、HER2零表达中的疗效仍有待确认。因此,新版的《ASCO/CAP乳腺癌HER2检测指南》在HER2免疫组化分型中,仍然分为4型(IHC 0、1+、2+和3+),判读标准也与以往保持一致[14]
 
由此可见,SG治疗TNBC前无需检测Trop-2,因不同表达水平患者均有治疗获益;T-DXd治疗TNBC前需要检测HER2,因其获益人群为HER2-Low,而在更低或无HER2表达患者中的疗效有待确认,且当前HER2免疫组化检测尚无根本性改变。此外,由于肿瘤的HER2表达存在异质性、一些基层医院不具备ISH检测技术,以及晚期再穿刺取材困难等问题[15];HER2-Low病理检测仍存在难点,比如IHC 0和1+的准确区分,HER2-Low的下限定义等问题仍缺乏统一标准。因此,临床中部分晚期TNBC患者可能无法获得准确的HER2状态评估以选择T-DXd治疗,而SG的治疗并不受到Trop-2限制,在简化治疗、临床普及性方面更佳。
 
mTNBC新型ADC治疗的指南推荐
 
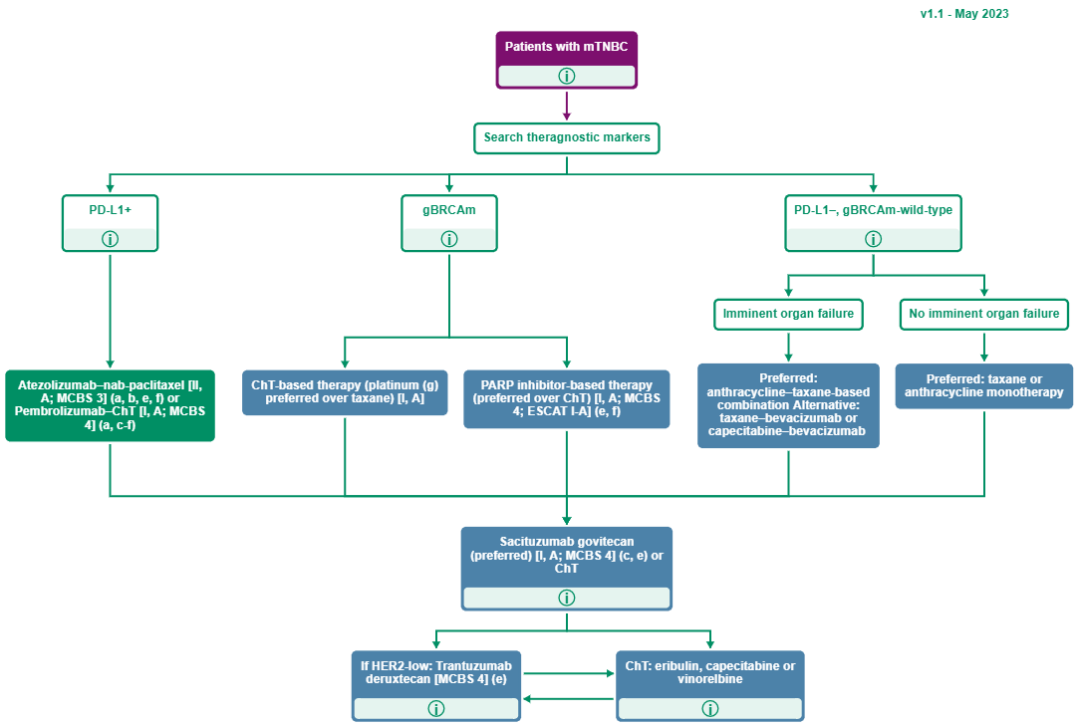
如前所述,基于当前的循证医学证据,CBCS指南(2022年精简版)推荐SG作为mTNBC二线治疗、T-DXd作为三线治疗[5-6];而2023版CSCO指南将SG作为紫杉失败mTNBC患者的II级推荐[7],SG也是唯一获推荐治疗的新型ADC。当然,国内指南的制定同时考虑到了药物可及性等现实问题;而近期在线更新的ESMO晚期乳腺癌指南,同样体现了SG二治疗mTNBC的优选地位[15]。
 
 
ESMO指南推荐mTNBC患者一线治疗基于生物标志物进行药物选择,PD-L1+患者选择免疫治疗,gBRCAm患者选择基于铂类化疗或PARP抑制剂;无标志物的患者选择化疗。在一线治疗后,SG是二线治疗优选方案,推荐级别、证据等级均达到最高(I,A),临床获益程度评分(MCBS)也达到了4分;而SG治疗后的患者如果存在HER2-Low可选择T-DXd,没有HER2-Low可选择化疗。
 
总结和展望
 
新型ADC为mTNBC患者二线及以上治疗带来有显著生存获益的治疗选择,尤其是SG积累了最为充分的高质量循证医学证据,已成为国内外权威指南推荐的mTNBC二线及以上治疗优选方案。在生物标志物方面,SG治疗不需要检测Trop-2,普及性更好;T-DXd治疗mTNBC目前仅限于HER2-Low人群,但目前的HER2检测仍存在一定的挑战,包括IHC 1+和IHC 0的区别,HER2低表达下限的定义缺乏标准,HER2低表达存在明显的异质性等,均可能导致HER2检测出现偏差,因此需要更多研究结果提供更加精准、可行的治疗标志物。
 
展望未来,更多不同靶点的新型ADC将为TNBC带来更多选择;与此同时,SG和T-DXd也将探索更多元化的联合治疗方案,并布局到更加前线的治疗。SG作为当前mTNBC治疗优选ADC,已经成为众多研究性联合治疗的基础,例如III期ASCENT-04研究(NCT05382286)将探讨SG联合帕博利珠单抗一线治疗mTNBC,III期ASCENT-05研究(NCT05633654)将探讨SG联合帕博利珠单抗用于non-pCR患者的强化辅助治疗。期待这些研究能够继续拓展新型ADC的治疗场景,并进一步改善TNBC患者预后。
 
参考文献:
 
[1]Bardia A,Hurvitz SA,Tolaney SM,et al.Sacituzumab Govitecan in Metastatic Triple-Negative Breast Cancer.N Engl J Med.2021;384(16):1529-1541.doi:10.1056/NEJMoa2028485
 
[2]Bardia A,et al.Sacituzumab govitecan(SG)versus treatment of physician’s choice(TPC)in patients(pts)with previously treated,metastatic triple-negative breast cancer(mTNBC):Final results from the phase 3 ASCENT study.Journal of Clinical Oncology 40,no.16_suppl(June 01,2022)1071-1071.
 
[3]Bardia A,Mayer IA,Vahdat LT,et al.Sacituzumab Govitecan-hziy in Refractory Metastatic Triple-Negative Breast Cancer.N Engl J Med.2019;380(8):741-751.doi:10.1056/NEJMoa1814213
 
[4]B.Xu,F.Ma,S.Wang,et al.Efficacy and safety of sacituzumab govitecan in Chinese patients with metastatic triple-negative breast cancer(mTNBC)by baseline HER2 expression level:Subgroup analysis from a phase IIb trial.2023 ESMO Asia Congress,22MO
 
[5]中国抗癌协会乳腺癌专业委员会.中国抗癌协会乳腺癌诊治指南与规范(2021年版)[J].中国癌症杂志,2021,31(10):954-1040.DOI:10.19401/j.cnki.1007-3639.2021.10.013.
 
[6]中国抗癌协会乳腺癌专业委员会.中国抗癌协会乳腺癌诊治指南与规范精要版(2022年)
 
[7]中国临床肿瘤学会指南工作委员会.《中国临床肿瘤学会(CSCO)乳腺癌诊疗指南(2023版)》.人民卫生出版社
 
[8]Modi S,Park H,Murthy RK,et al.Antitumor Activity and Safety of Trastuzumab Deruxtecan in Patients With HER2-Low-Expressing Advanced Breast Cancer:Results From a Phase Ib Study.J Clin Oncol.2020;38(17):1887-1896.doi:10.1200/JCO.19.02318
 
[9]Mosele F,Deluche E,Lusque A,et al.Trastuzumab deruxtecan in metastatic breast cancer with variable HER2 expression:the phase 2 DAISY trial.Nat Med.2023;29(8):2110-2120.doi:10.1038/s41591-023-02478-2
 
[10]Modi S,Jacot W,Yamashita T,et al.Trastuzumab Deruxtecan in Previously Treated HER2-Low Advanced Breast Cancer.N Engl J Med.2022;387(1):9-20.doi:10.1056/NEJMoa2203690
 
[11]Liao S,Wang B,Zeng R,et al.Recent advances in trophoblast cell-surface antigen 2 targeted therapy for solid tumors.Drug Dev Res.2021;82(8):1096-1110.doi:10.1002/ddr.21870
 
[12]Bardia A,Tolaney SM,Punie K,et al.Biomarker analyses in the phase III ASCENT study of sacituzumab govitecan versus chemotherapy in patients with metastatic triple-negative breast cancer.Ann Oncol.2021;32(9):1148-1156.doi:10.1016/j.annonc.2021.06.002
 
[13]Tarantino P,Viale G,Press MF,et al.ESMO expert consensus statements(ECS)on the definition,diagnosis,and management of HER2-low breast cancer.Ann Oncol.2023;34(8):645-659.doi:10.1016/j.annonc.2023.05.008
 
[14]Wolff AC,Somerfield MR,Dowsett M,et al.Human Epidermal Growth Factor Receptor 2 Testing in Breast Cancer:ASCO-College of American Pathologists Guideline Update.J Clin Oncol.2023;41(22):3867-3872.doi:10.1200/JCO.22.02864
 
[15]刘月平,薛卫成,杨文涛,步宏.乳腺癌HER2低表达病理检测进展及挑战[J].中华病理学杂志,2022,51(9):799-802.DOI:10.3760/cma.j.cn112151-20220620-00542.
 
[16]ESMOMetastatic Breast Cancer Living Guideline-Triple negative Breast Cancer.https://www.esmo.org/living-guidelines/esmo-metastatic-breast-cancer-living-guideline/triple-negative-breast-cancer
 
赵兵教授
主任医师、副教授、肿瘤学博士、硕士研究生导师
新疆医科大学附属肿瘤医院乳腺内科主任
中国临床肿瘤学会(CSCO)乳腺癌专家委员会委员
中国临床肿瘤学会(CSCO)患者教育专家委员会委员
北京癌症防治学会乳腺癌精准靶向诊疗专业委员会委员
《JCO》中文版乳腺专刊青年编委中国医药教育协会胸部肿瘤专委会免疫分会委员
中国研究型医院学会分子诊断医学专业委员会委员
北京肿瘤防治研究会转化医学分委会常委
新疆抗癌学会康复与姑息治疗专委会候任主委

 

 

本内容仅供医学专业人士参考


乳腺癌

分享到: 更多